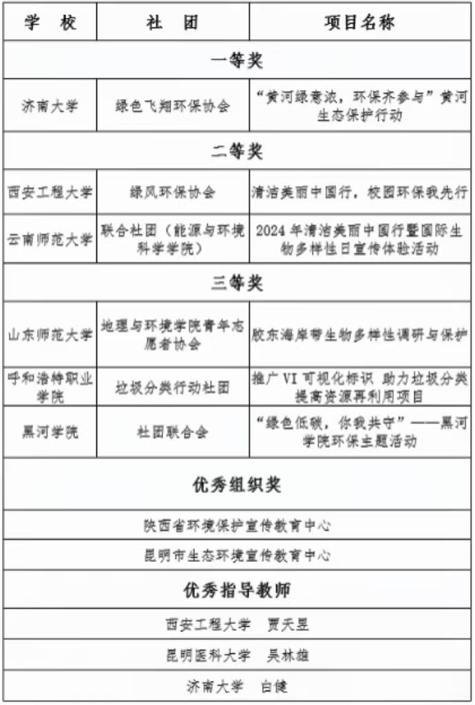
近日,由国家生态环境部宣传教育中心和花王(中国)投资有限公司联合主办的2024“清洁美丽中国行”全国高校小额资助项目获奖名单公布。其中,济南大学绿色飞翔环保协会凭借“‘黄河绿意浓,环保齐参与’黄河生态保护行动”项目荣膺全国唯一的一等奖,指导教师白健被授予优秀指导教师荣誉称号。


绿色飞翔环保协会在本次活动中展现了卓越的响应力,通过深入的调研和精心的准备,紧密围绕黄河流域生态治理的关键议题,制定了既具前瞻性又切实可行的行动方案。该方案以黄河流域的生态保护为轴心,广泛覆盖了包括黄河生态监测与数据分析、河岸生态修复与社区参与、黄河文化与生态保护的普及教育、“守护母亲河”净滩行动,以及“黄河生态环保最美瞬间”摄影大赛等多个维度。展望未来,绿色飞翔环保协会将持续深化在黄河流域的生态保护志愿服务和科技教育工作,致力于将保护母亲河的行动与建设美丽中国的宏伟目标紧密结合,为实现生态文明建设贡献力量。




据悉,2024“清洁美丽中国行”全国高校小额资助项目由生态环境部宣传教育中心和花王(中国)投资有限公司共同主办,旨在全面落实生态环境部、中央社会工作部等九部门联合印发的《关于深入开展“美丽中国,我是行动者”系列活动工作方案》,推动构建生态环境治理全民行动体系,为锚定美丽中国建设目标汇聚力量。项目自7月启动以来,备受广大高校学子的关注和支持,共有来自全国26个省(市、自治区)102所高校的155个社团提交了项目方案。经专家初评,其中20个社团入围线下实施阶段。经专家终审,评出一等奖一名、二等奖两名,三等奖三名以及两家优秀组织单位和三名优秀指导教师。
